10月26日,由湖南省教育厅主办、我校承办的第五届湖南省研究生金融案例大赛圆满落幕。湖南省教育厅学位管理与研究生教育处二级调研员刘梦清、全国金融专业学位研究生教育指导委员会办公室主任刘庭竹,学校相关部门(单位)负责人出席大赛开幕式。

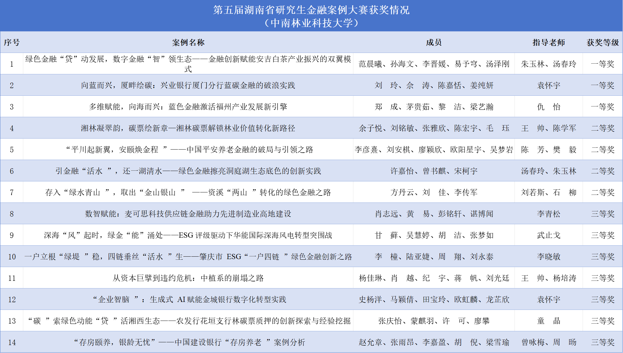
本届大赛共吸引全省11所高校的143篇案例入围复赛,参赛对象主要为金融专业硕士和应用经济学硕士。经过专家评审和现场答辩,我校研究生代表队在本次赛事中表现优异,共有14支参赛团队获奖,其中一等奖3项、二等奖4项、三等奖7项,展现了我校研究生扎实的专业素养与出色的创新实践能力。


MBA
MPAcc
MF
ACCA